首页
智地概况
平台简介
平台理念
组织架构
智地精英
成员机构
新闻中心
平台新闻
土地公告
货架信息
平台服务
机构联盟
软件工具
数据系统
交易平台
研究中心
服务简介
报告下载
专家视野
智地货架
成员中心
电子图书馆
平台公告
培训动态
视频下载
成员交流
个人中心
加入我们
机构准入
招贤纳士
首页
智地概况
新闻中心
平台服务
研究中心
智地货架
成员中心
加入我们
用户登录
主菜单
您的位置: 首页>>新闻中心
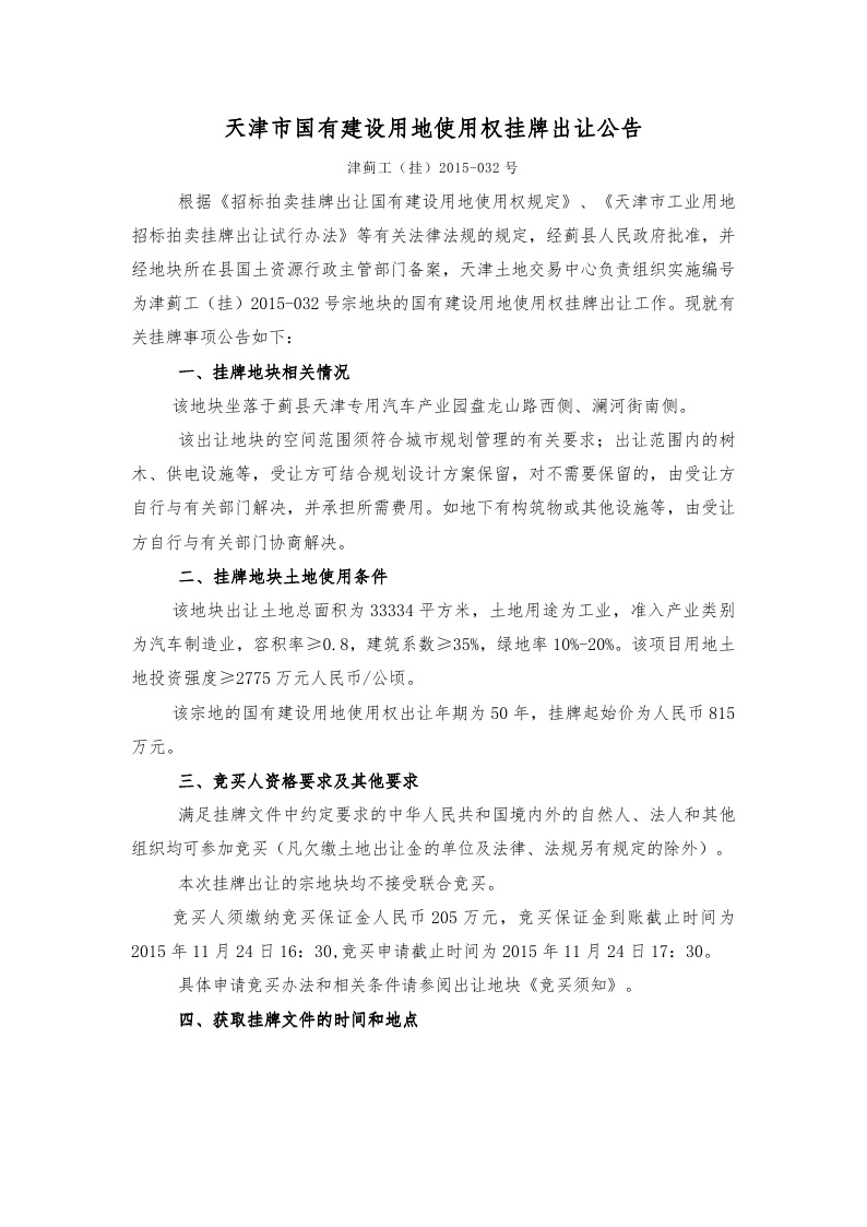
天津市国有建设用地使用权挂牌出让公告 津蓟工(挂)2015-032号